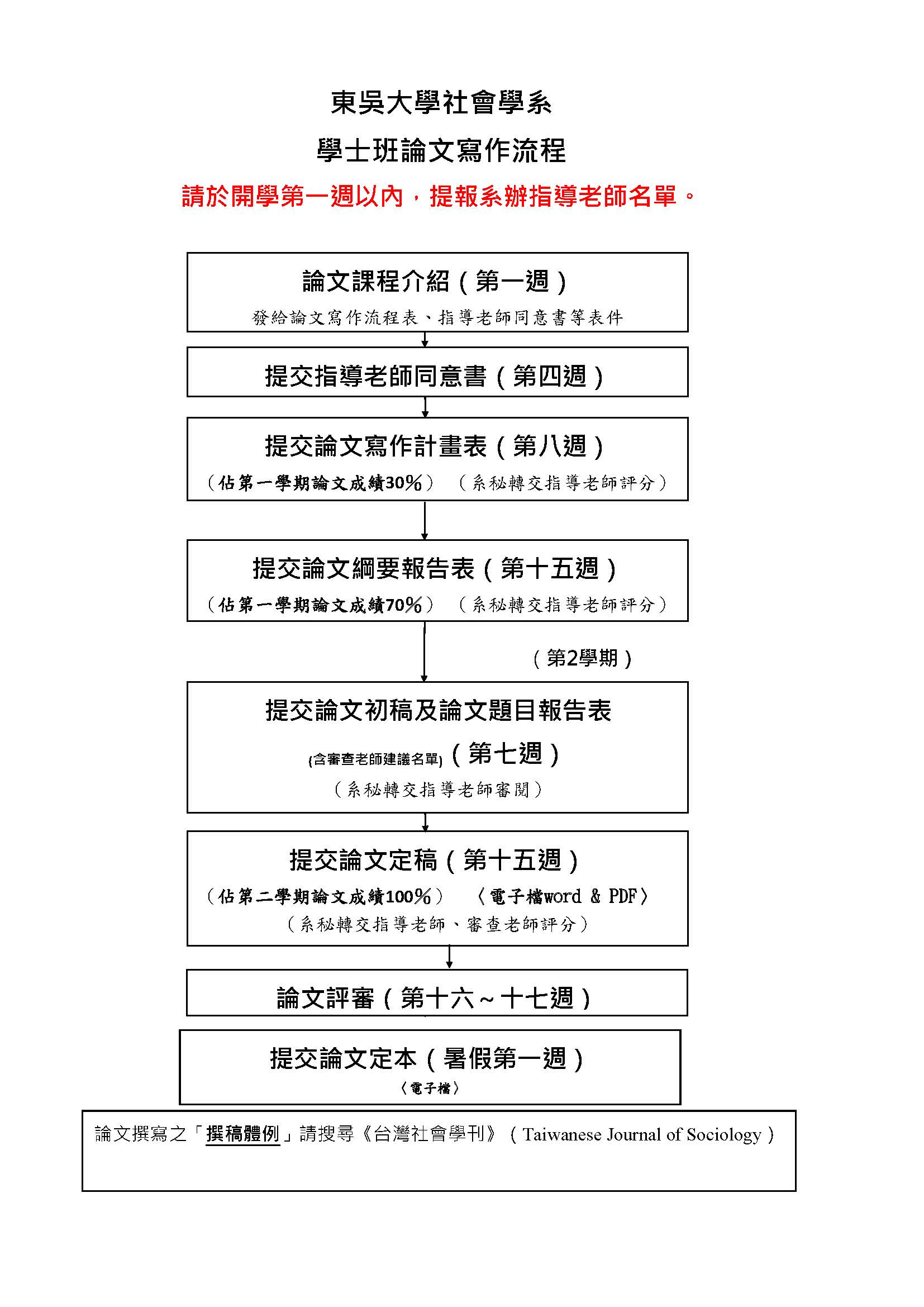
東吳大學社會學系學士班「論文」及「專題設計」課程相關規定 論文寫作(修課)流程 (114學年度) 各項表單 (1)指導老師同意書.odt (2)論文寫作計畫表.doc (3)論文綱要報告表.doc (4)論文題目報告表(含審查老師建議名單).doc (5)撰稿體例.pdf 專題設計寫作(修課)流程 (114學年度) 主題及指導老師同意書word檔、PDF檔